随着土地资源紧约束矛盾日益凸显,大力推进城市更新以释放存量建设用地潜力,是新形势下的必然选择。

记者从市自然资源和规划局获悉,近日,市政府办公室发文《嘉兴市人民政府办公室关于公布嘉兴市区基准地价更新成果的通知》,这标志着我市全面完成市本级基准地价更新工作,城乡公示地价体系建设向全面化、制度化、规范化迈出了一大步。
基准地价指的是在城镇规划区范围内对不同级别的土地或者土地条件相当的均质地域按照商业、居住、工业等用途分别评估的并由市、县以上人民政府公布的国有土地使用权的平均价格。
基准地价并不是具体的收费标准。土地使用权出让、转让、出租、抵押等宗地价格是以基准地价为基础根据土地使用年限、地块大小、形状、容积率、微观区位等因子通过系统修正进行综合评估而确定。
记者了解到,嘉兴市区现行的城镇基准地价是基于2016年11月28日市政府发文的《嘉兴市人民政府办公室关于公布嘉兴市区基准地价更新成果的通知》。五年多来,我市经济社会、城市建设进入快速发展阶段,房价、地价因区域不同出现不同程度的变化。同时,国土空间规划体系变革以及嘉兴市贯彻落实国家重大战略、长三角一体化战略等变化使当前地价总体水平、空间分布规律及其预期演变发生了较大的变化,现行城镇基准地价无论是地价水平还是空间分异规律上都与当前土地市场实际之间存在一定的差距,亟待适时开展新一轮的城镇基准地价更新,提高基准地价成果的现势性。

本次嘉兴市区基准地价更新的范围覆盖嘉兴市区整个行政区域范围(含南湖区、秀洲区、嘉兴经济技术开发区)
基准地价更新基准日:2020年11月1日
具体实施内容主要包括以下几个方面:
(1)全面开展嘉兴市区土地价格基础调查与综合分析。
(2)完成嘉兴市区城镇土地级别及基准地价制订,评估建立区分商服、住宅、工业和公共服务项目等细分至二级用途的基准地价体系。
(3)制定以划拨国有建设用地使用权权益系数为核心的划拨国有建设用地使用权基准地价体系、对应于租赁土地使用权基准年租金标准以及城市地下空间使用权基准地价标准体系等城镇基准地价成果细化应用方案。
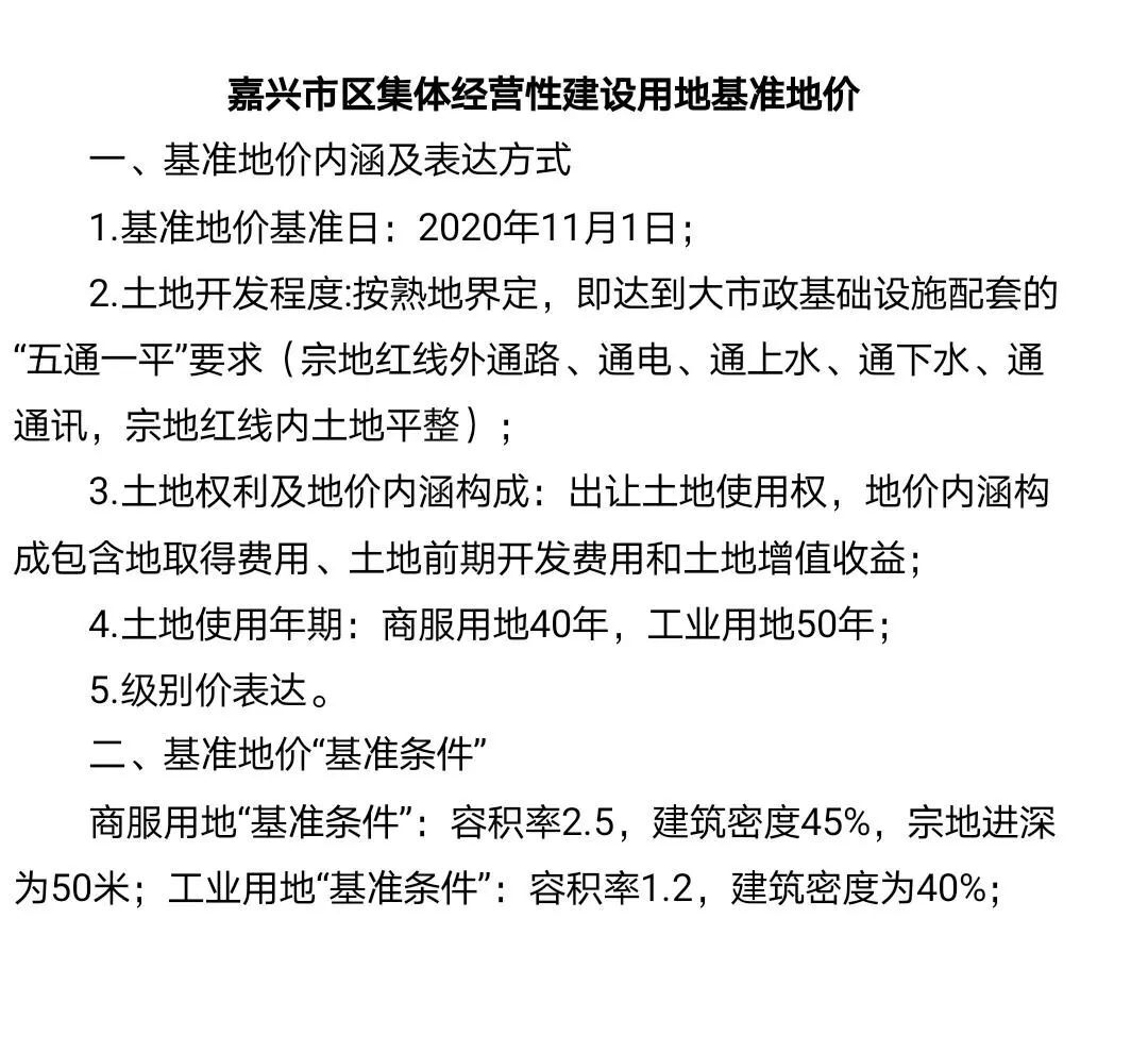
(4)探索集体经营性建设用地基准地价评估方法体系。
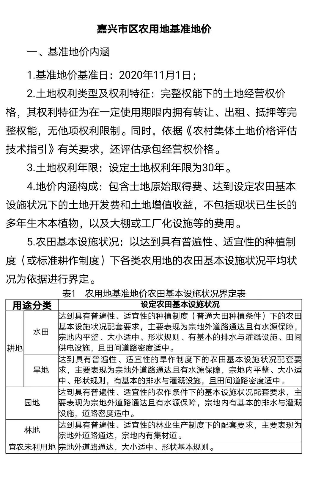
(5)探索建立嘉兴市区农用地基准地价体系以及相应的修正体系。
(6)建设嘉兴市区城镇标定地价体系。
(7)建设用地基准地价、农用地基准地价和标定地价数据和图形库建设。

楼面地价

地面地价
【楼面价】商服用地基准地价一级3000元/㎡,住宅用地基准地价一级4088元/㎡,公共服务项目用地(公共服务类)基准地价一级1400元/㎡。
【地面价】商服用地基准地价一级7500元/㎡,住宅用地基准地价一级6540元/㎡,工业用地基准地价一级1200元/㎡,公共服务项目用地(公共服务类)基准地价一级1680元/㎡,(基础设施类)1090元/㎡。




此次基准地价更新延续原有分类定级思路,按照要素市场化配置改革要求,结合当前我市本级土地市场变化情况水平,把市本级商服用地划分7个级别,与上轮基准地价保持一致,住宅用地划分5个级别,较原来减少2个级别,工业用地划分4个级别,较原来级别减少1个级别,与我市高品质城市建设发展格局下城市骨架逐步拉开,整体与部分重点版块之间的价格走势总体相符。
本轮基准地价更新的细分土地用途参照《国土空间调查、规划、用途管制用地用海分类指南(试行)》中的代码、名称及含义并在此基础上对细分用地类型含义进行了明确。既满足了上级对土地用途管制规范化要求,又充分考虑了我市土地评估市场的实际需求。如在三级旅馆用地类型中新增单列了服务型公寓用地和高档宾馆用地基准地价。
本轮基准地价更新按照自然资源部有关地价体系建设工作要求,增加了市区集体经营性建设用地基准地价和农用地基准地价。为我市全民自然资源资产清查开展各类全民所有自然资源资产经济价值估算提供依据支撑,其估算的价值量可作为全民所有自然资源资产权益管理的参考,为下一步我市全民自然资源资产管理工作奠定基础。
来源 :嘉兴日报
版权说明:平台所转载文章,均会注明作者及来源。部分文章发布时未能及时与原作者取得联系。若涉及版权问题,请联系本平台0573-82799370。
