近日,全国县域旅游研究课题组、北京华夏佰强旅游咨询中心联合发布第三届全国县域旅游研究成果《全国县域旅游研究报告2021》暨“2021年全国县域旅游综合实力百强县”“2021年全国县域旅游发展潜力百佳县”名单。
《全国县域旅游研究报告2021》显示
2021年全国县域旅游综合实力百强县
分布在19个省份
其中,浙江占37席
嘉兴四地上榜!
桐乡,全国第5
海宁,全国第15
嘉善,全国第25
平湖,全国第75
2021年全国县域旅游综合实力百强县

桐 乡



海 宁



嘉 善



平湖



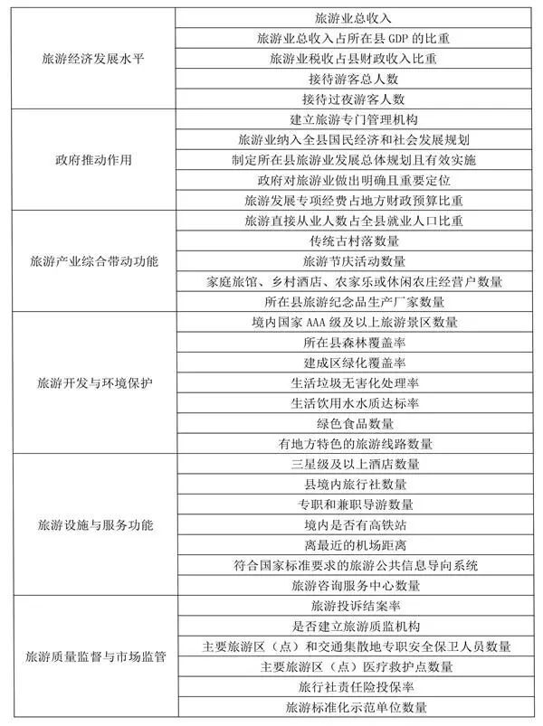
县域旅游综合实力研究从旅游经济发展水平、政府推动作用、旅游产业综合带动功能、旅游开发与环境保护、旅游设施与服务功能、旅游质量监督与市场监管6个方面35个指标构建指标体系,得分居前100位的即为2021年全国县域旅游综合实力百强县。

嘉兴四地实力上榜
为嘉兴旅游加油点赞!
来源 :海宁在线
版权说明:平台所转载文章,均会注明作者及来源。部分文章发布时未能及时与原作者取得联系。若涉及版权问题,请联系本平台。
