俗话说的好:
不羡鸳鸯不羡仙
只羡墙上有个圈
拆字写在圈中间

近日
嘉兴南湖渔里社区
(渔里文化街)建设项目
国有土地上各类型房屋收购方案发布!
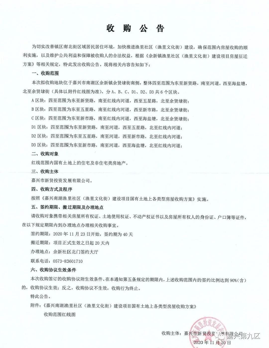
收购范围内涉及产权户总数为543户
嘉兴又有一批人身价要涨!

余新镇余贤埭街南侧要被征收了,要建设南湖渔里社区。签约从11.23开始,签约期为40天

那么,具体收购范围包括哪些?
按照什么标准进行收购呢?






据了解,嘉兴南湖渔里未来社区
已在今年7月列入省发改委公布的
浙江省第二批未来社区试点创建项目名单

「嘉兴南湖渔里社区」
依托高铁新城核心区的区位优势、片区政府大力支持优势、片区征迁工作条件完备优势、区域自然环境优势等,形成生态、宜居、活力三大特色亮点,
体现“小桥流水人家”的江南特色人居风貌,力争建设打造水乡小镇的终极梦想 - 小镇生活里的“诗与远方”。

渔里未来社区正进行拆迁工作,余新镇将借助未来社区建设进行旧城改造提升,对原有历史感的建筑进行保留和维护,不断改善居民生活环境,提升城镇品质。
更好承接高铁新核心区块建设,形成配套效应,吸纳更多的人流、物流、资金流到渔里未来社区生活生产。
据悉,渔里未来社区将满足各个层次、各类人群对生活的需求,卫生、教育、文化设施、智慧化管理、社区服务等一应俱全。值得一提的是,
整个未来社区的开发、建设、管理、运营将由统一团队全链条、一站式提供,不出社区就可以享受到全方位的生活配套。
令人不可思议的是,整个未来社区,将致力于通过探索一套切实可行的循环体系,实现不需要交物业费,用智慧化积分即可换取物业服务的颠覆性变革。

来源 : 嘉兴嘉论网
版权说明:平台所转载文章,均会注明作者及来源。
